高考体检全解读:高考体检这些“红线”千万别碰
发布时间:2025-11-27 13:15:00
高考体检是升学路上的重要环节,直接关系到专业选择和录取结果。根据《普通高等学校招生体检工作指导意见》,体检结果分为 “不合格” “合格受限” “合格不宜” “合格” 四类,不同结论对应不同的报考限制。今天就为大家详细解读,帮学生和家长提前规避风险,顺利推进升学规划。
大家一定要重点关注 “学校可以不予录取” 和 “学校有关专业可以不予录取” 这两条红线。前者是身体状况完全不符合高校就读要求,后者是部分专业受限,若强行填报,哪怕高考分数再高,高校也有权退档。建议学生和家长拿到体检报告后,第一时间对照以下标准,明确自身报考边界。
这类情况主要是患有较严重的疾病,学生应优先治疗,待身体康复后再考虑升学。根据规定,患有下列疾病者,学校可以不予录取:
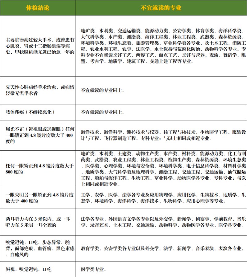
严重心脏相关疾病,包括严重心脏病(先天性心脏病经手术治愈、或病情轻微无需手术者除外)、心肌病、高血压病。心脏是人体核心器官,高校会担心严重心脏问题影响学生正常学习和生活,这类情况需先接受专业治疗,待病情稳定并经医院评估后,再规划报考。
重症支气管扩张、哮喘,恶性肿瘤、慢性肾炎、尿毒症。这类疾病要么治疗周期长,要么对身体消耗大,无法满足高校全日制学习的强度要求,建议先专注治疗,待身体恢复后再开启学业。
严重的血液、内分泌及代谢系统疾病、风湿性疾病。这类疾病可能需要长期服药或调理,且部分具有反复发作的特点,会影响正常的学习节奏,高校通常会不予录取。
重症或难治性癫痫或其他神经系统疾病;严重精神病未治愈、精神活性物质滥用和依赖。神经系统和精神类疾病直接关系到学生的自我管理能力和校园安全,未治愈情况下,高校会谨慎录取。
慢性肝炎病人且肝功能不正常者(肝炎病原携带者但肝功能正常者除外)。肝功能不正常可能存在健康传播风险,且慢性肝炎需要长期治疗和休养,不符合高校集体生活和学习要求。
结核病未达到治愈标准者。以下三类结核病患者可正常报考:原发型肺结核、浸润性肺结核已硬结稳定;结核型胸膜炎已治愈或后遗胸膜肥厚;肺外结核、血行性播散型肺结核治愈后一年以上未复发,且经专科检查无变化;淋巴腺结核已临床治愈无症状者。若结核病未治愈或处于活动期,高校将不予录取。
这类学生身体状况整体合格,但部分专业因对身体条件有特殊要求,会明确限制录取。学生填报志愿时必须主动规避这些专业,避免白白浪费志愿名额。

举个例子,若学生体检结论是色弱,就不能报考医学类、化学类专业,这些专业对颜色识别要求极高,比如医生看CT片、化学实验观察反应颜色变化,都需要精准的色觉能力;若裸眼视力低于5.0,想报考飞行技术专业就会被直接拒绝,这类专业对视力的严格要求是为了保障工作安全。
这类情况是学生身体条件能坚持学习,但未来就业和专业发展可能受影响。高校不得以此为依据拒绝录取,但学生需结合自身情况慎重选择,避免毕业后因身体条件限制职业发展。

比如,矫正视力超过800度的学生,不宜报考地矿类、医学类专业,地矿类专业可能需要长期户外作业,对眼睛负担大,医学类专业如外科医生,需要精准的视力保障手术安全;听力不佳的学生,不宜报考外国语言文学、新闻学专业,这些专业对听力和语言表达能力要求较高,会影响学习效果和未来就业。
这类学生身体状况符合高校各类专业的就读条件,可自由选报各类专业。但要注意,若想报考军队院校、公安院校、飞行学院,或体育类、医学类、艺术类专业,还需参照这些院校和专业的补充规定。比如军事院校对身高、视力、体能有额外要求,艺术类专业对形象、肢体协调性有特殊标准,需提前了解并对照自身条件。
重视体检前准备:体检前一周保持规律作息,避免熬夜、剧烈运动,饮食清淡,不饮酒、不吃辛辣刺激食物,避免因临时身体状态影响体检结果;视力不佳的学生提前配好眼镜,确保矫正视力达标;有既往病史的学生,提前准备好相关病历和检查报告,便于医生参考。
认真对待体检过程:体检时如实告知医生身体情况,不隐瞒病史,避免因隐瞒导致录取后被退档;体检项目逐一完成,尤其是视力、色觉、听力等关键项目,若对结果有异议,及时向体检医院申请复查。
科学填报志愿:拿到体检报告后,对照上述标准,明确受限专业,在填报志愿时坚决规避;“合格不宜” 的专业,结合职业规划慎重选择,若该专业是目标方向,需提前了解行业就业对身体条件的要求,避免毕业后就业受限。
特殊情况及时沟通:若体检结果存在争议,或有特殊身体状况,及时与学校、当地招生考试机构沟通,必要时申请二次体检;报考军队、公安等特殊院校的学生,提前了解其额外体检标准,针对性做好准备。
高考体检是升学规划中不可忽视的一环,学生和家长务必重视起来。希望这篇解读能帮大家理清体检与报考的关系,避开录取雷区,顺利考入心仪的大学和专业
一、先明确核心原则:这两类情况可能被退档!
大家一定要重点关注 “学校可以不予录取” 和 “学校有关专业可以不予录取” 这两条红线。前者是身体状况完全不符合高校就读要求,后者是部分专业受限,若强行填报,哪怕高考分数再高,高校也有权退档。建议学生和家长拿到体检报告后,第一时间对照以下标准,明确自身报考边界。
二、体检 “不合格”:这些疾病会直接影响录取
这类情况主要是患有较严重的疾病,学生应优先治疗,待身体康复后再考虑升学。根据规定,患有下列疾病者,学校可以不予录取:
严重心脏相关疾病,包括严重心脏病(先天性心脏病经手术治愈、或病情轻微无需手术者除外)、心肌病、高血压病。心脏是人体核心器官,高校会担心严重心脏问题影响学生正常学习和生活,这类情况需先接受专业治疗,待病情稳定并经医院评估后,再规划报考。
重症支气管扩张、哮喘,恶性肿瘤、慢性肾炎、尿毒症。这类疾病要么治疗周期长,要么对身体消耗大,无法满足高校全日制学习的强度要求,建议先专注治疗,待身体恢复后再开启学业。
严重的血液、内分泌及代谢系统疾病、风湿性疾病。这类疾病可能需要长期服药或调理,且部分具有反复发作的特点,会影响正常的学习节奏,高校通常会不予录取。
重症或难治性癫痫或其他神经系统疾病;严重精神病未治愈、精神活性物质滥用和依赖。神经系统和精神类疾病直接关系到学生的自我管理能力和校园安全,未治愈情况下,高校会谨慎录取。
慢性肝炎病人且肝功能不正常者(肝炎病原携带者但肝功能正常者除外)。肝功能不正常可能存在健康传播风险,且慢性肝炎需要长期治疗和休养,不符合高校集体生活和学习要求。
结核病未达到治愈标准者。以下三类结核病患者可正常报考:原发型肺结核、浸润性肺结核已硬结稳定;结核型胸膜炎已治愈或后遗胸膜肥厚;肺外结核、血行性播散型肺结核治愈后一年以上未复发,且经专科检查无变化;淋巴腺结核已临床治愈无症状者。若结核病未治愈或处于活动期,高校将不予录取。
三、体检 “合格受限”:这些专业直接不能报!
这类学生身体状况整体合格,但部分专业因对身体条件有特殊要求,会明确限制录取。学生填报志愿时必须主动规避这些专业,避免白白浪费志愿名额。

举个例子,若学生体检结论是色弱,就不能报考医学类、化学类专业,这些专业对颜色识别要求极高,比如医生看CT片、化学实验观察反应颜色变化,都需要精准的色觉能力;若裸眼视力低于5.0,想报考飞行技术专业就会被直接拒绝,这类专业对视力的严格要求是为了保障工作安全。
四、体检 “合格不宜”:这些专业谨慎报考!
这类情况是学生身体条件能坚持学习,但未来就业和专业发展可能受影响。高校不得以此为依据拒绝录取,但学生需结合自身情况慎重选择,避免毕业后因身体条件限制职业发展。

比如,矫正视力超过800度的学生,不宜报考地矿类、医学类专业,地矿类专业可能需要长期户外作业,对眼睛负担大,医学类专业如外科医生,需要精准的视力保障手术安全;听力不佳的学生,不宜报考外国语言文学、新闻学专业,这些专业对听力和语言表达能力要求较高,会影响学习效果和未来就业。
五、体检 “合格”:这些情况仍需注意!
这类学生身体状况符合高校各类专业的就读条件,可自由选报各类专业。但要注意,若想报考军队院校、公安院校、飞行学院,或体育类、医学类、艺术类专业,还需参照这些院校和专业的补充规定。比如军事院校对身高、视力、体能有额外要求,艺术类专业对形象、肢体协调性有特殊标准,需提前了解并对照自身条件。
六、学业规划老师的实用建议
重视体检前准备:体检前一周保持规律作息,避免熬夜、剧烈运动,饮食清淡,不饮酒、不吃辛辣刺激食物,避免因临时身体状态影响体检结果;视力不佳的学生提前配好眼镜,确保矫正视力达标;有既往病史的学生,提前准备好相关病历和检查报告,便于医生参考。
认真对待体检过程:体检时如实告知医生身体情况,不隐瞒病史,避免因隐瞒导致录取后被退档;体检项目逐一完成,尤其是视力、色觉、听力等关键项目,若对结果有异议,及时向体检医院申请复查。
科学填报志愿:拿到体检报告后,对照上述标准,明确受限专业,在填报志愿时坚决规避;“合格不宜” 的专业,结合职业规划慎重选择,若该专业是目标方向,需提前了解行业就业对身体条件的要求,避免毕业后就业受限。
特殊情况及时沟通:若体检结果存在争议,或有特殊身体状况,及时与学校、当地招生考试机构沟通,必要时申请二次体检;报考军队、公安等特殊院校的学生,提前了解其额外体检标准,针对性做好准备。
高考体检是升学规划中不可忽视的一环,学生和家长务必重视起来。希望这篇解读能帮大家理清体检与报考的关系,避开录取雷区,顺利考入心仪的大学和专业
